
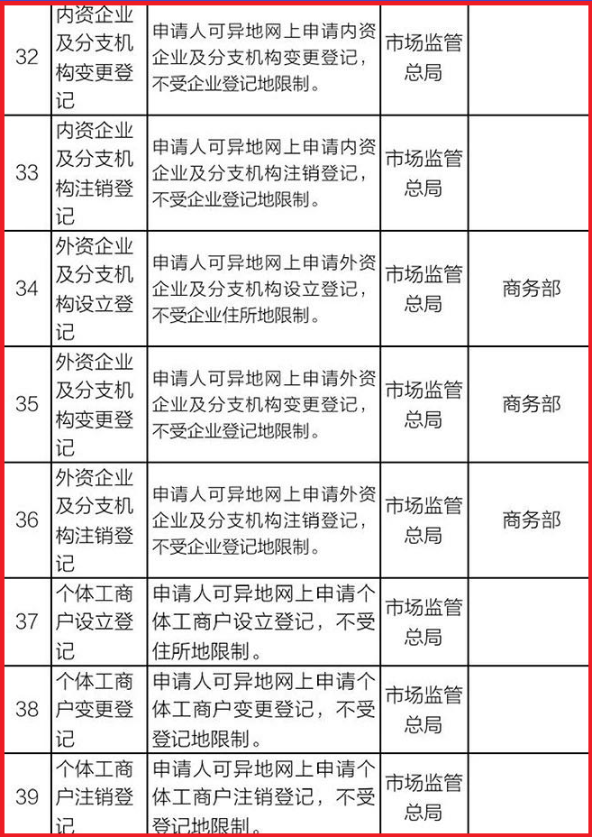
编者按:2020年9月29日国庆前夕,国务院办公厅发布了国办发【2020】35号《关于加快推进政务服务“跨省通办”的指导意见》(以下简称《指导意见》),要求充分运用大数据、人工智能及区块链等新技术手段,大力推进政务服务“跨省通办”减时间、减环节、减材料、减跑动,实现异地办事“马上办、网上办、就近办、一地办。”《指导意见》提出,2020年底前应实现58项“跨省通办”项目,2021年底前应实现的则有74项,2021年以后实现的则有8项。而在2020年底前达成的58个项目中,外资企业及其分支机构的设立、变更及注销登记事项位列其中。 按照现行外商投资企业的管理方式,企业尤其是其分支机构的设立,变更及注销等,均需在企业/分支机构登记所在地部门进行办理,设立不易,注销更难,成了很多外国投资者的第一印象。虽然本次《指导意见》所列仅指工商营业执照部分,除此外的银行账户开设、税务信息登记、海关等事项,目前并未被涉及,这意味着该等项目的办理仍需在企业登记地进行,但无论如何,这是一项了不起的进步,大大节省了外国投资者的办理时间。
以下为《指导意见》涉及的“跨省通办”事项清单。有何问题,敬请致电021-64881926或邮件至main@bestchoiceco.com进行洽询。






(来源:中国政府网)
贝斯哲法律财税事业群
电话:021-64881926
E-mail:main@bestchoiceco.com
联系地址:
上海市闵行区顾戴路2988号赢嘉广场A座7C
上海市静安区万航渡路778号金融街静安中心2号楼1002单元


原文始发于微信公众号(贝斯哲):好消息!2020年底前外资企业可异地网上申请设立、变更及注销登记了丨贝斯哲


按照现行外商投资企业的管理方式,企业尤其是其分支机构的设立,变更及注销等,均需在企业/分支机构登记所在地部门进行办理,设立不易,注销更难,成了很多外国投资者的第一印象。虽然本次《指导意见》所列仅指工商营业执照部分,除此外的银行账户开设、税务信息登记、海关等事项,目前并未被涉及,这意味着该等项目的办理仍需在企业登记地进行,但无论如何,这是一项了不起的进步,大大节省了外国投资者的办理时间。






