
外商为什么选择在自贸区投资设立公司?
从目前来讲,除了金融开放这个最大的想象空间之外,某些特定领域的开放也是重要原因之一。
2019年6月30日,国家发改委、商务部发布了《外商投资准入特别管理措施(负面清单)(2019年版)》(下称“2019全国版负面清单”)及《自由贸易试验区外商投资准入特别管理措施(负面清单)(2019年版)》(下称“2019自贸试验区负面清单”)以及《鼓励外商投资产业目录(2019年版)》,再次释放了积极开放的信号并扩大市场准入。
其中,2019全国版负面清单特别管理措施由上一版48条缩减为40条,自贸试验区负面清单特别管理措施由上一版45条缩减为37条。
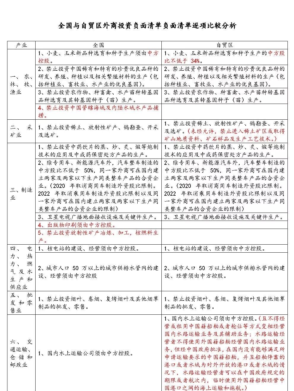
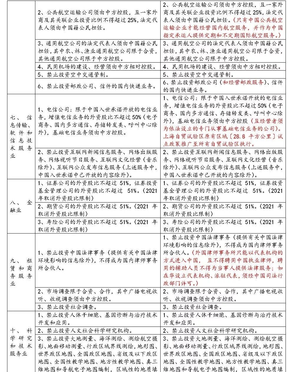
与全国版负面清单相比,外商在自贸区可以投资哪些领域?贝斯哲事业群现以一张图表对比来进行说明:




从上述比较表可以看出,以下特定领域,自贸区仍有着天然独厚的政策优势:
1、小麦、玉米等种业,外资股比依然放宽至66%。
2、取消中国管辖海域及内陆水域水产品捕捞投资限制,区外仍禁止。
3、取消出版物印刷须由中方控股的要求。
4、取消禁止投资放射性矿产冶炼、加工、核燃料生产,区外仍禁止。
5、无论是区外还是自贸区内,都取消了电子商务、国内多方通信、存储转发类与呼叫中心这四个增值电信业务领域外资不得超过50%的限制,但上海自贸区原有区域(28.8平方公里)的试点政策可扩展到所有自贸区。
6、无论是区外还是自贸区内,学前、普通高中和高等教育机构仍限于中外合作办学,须由中方主导;不过,自贸区内的外国教育机构、其他组织或者个人不得单独设立以中国公民为主要招生对象的及其他教育机构(不包括非学制类职业技能培训),但外国教育机构可以同中国教育机构合作举办以中国公民为主要招生对象的教育机构。
7、无论是区外还是自贸区内,仍禁止外商投资新闻机构,但外国新闻机构可以在自贸区内设立常驻新闻机构、向中国派驻新闻记者,不过其提供新闻的服务业务须经中国政府批准。中外新闻机构业务合作须中方主导。
8、无论是区外还是自贸区内,均禁止外商投资广播电视节目制作经营(含引进业务)公司、禁止投资电影制作公司、发行公司、院线公司以及电影引进业务,但自贸区内经批准允许中外合作制作电视剧与合作摄制电影。
9、自贸试验区内文艺表演团体须由中方控股,区外则禁止外商投资文艺表演团体。
除此外,同2019年全国版相比,自贸区负面清单在某些领域的开放要求进行了细化,在此不做赘述。
贝斯哲法律财税事业群
电话:021-64881926
E-mail:main@bestchoiceco.com
联系地址:
上海市闵行区顾戴路2988号赢嘉广场A座7C
上海市静安区万航渡路778号金融街静安中心2号楼1002单元









