
2025年10月17日,中国证监会修订发布《上市公司治理准则》(以下简称“《治理准则》”),自2026年1月1日起施行。
《治理准则》于2025年7月25日发布征求意见稿,历经两个多月的时间,其目的旨在进一步规范上市公司董事、高级管理人员和控股股东、实际控制人行为,推动提升上市公司治理水平。具体内容如下:
一、修订背景
现行《治理准则》在总结境内外上市公司治理相关经验基础上,围绕股东与股东会、董事与董事会、高级管理人员与公司激励约束机制、控股股东及其关联方、利益相关者以及信息披露等,对上市公司治理架构及相关各方的行为进行了规范,在推动健全现代企业制度、提升上市公司规范运作水平等方面发挥了重要作用。
随着市场的不断发展,公司治理实践日益丰富,治理制度日渐完善。《公司法》《关于完善中国特色现代企业制度的意见》等对进一步完善公司治理提出新要求。为督促公司经营管理层忠实、勤勉地履行职责,防范控股股东、实际控制人滥用控制地位损害公司及股东利益,有必要进一步强化董事、高级管理人员及控股股东、实际控制人等“关键少数”的责任,形成更加有效的激励约束机制。
二、主要修订内容
(一)完善董事、高级管理人员任职、履职和离职管理制度
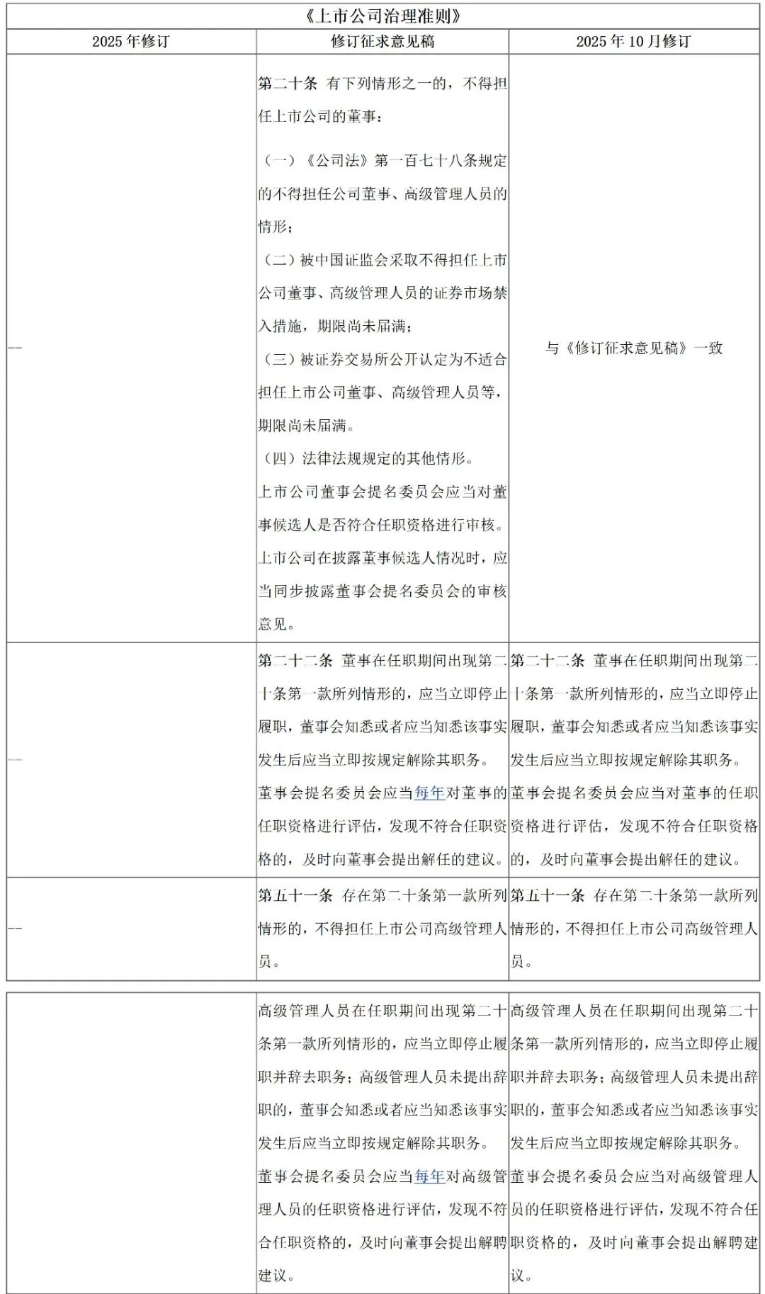
1、明确董事、高级管理人员的任职资格以及董事会提名委员会的审核责任,防范不适格主体任职。

①《治理准则》明确董事会提名委员会应当对董事任职资格进行任前审核,对董事、高级管理人员任职资格进行任后审核;
②上市公司在披露董事候选人情况时,应当同步披露董事会提名委员会的审核意见。
2、细化董事、高级管理人员的忠实勤勉义务。强化董事、高级管理人员从事同业竞争、利用公司商业机会等行为的披露要求,要求董事作出决策前充分收集信息、谨慎判断。

3、强化对董事、高管离职的管理,要求上市公司在聘任董事、高级管理人员时对离职后的追责追偿做出安排,在董事、高级管理人员离职时对其未尽义务做好审查。

(二)健全上市公司激励约束机制
1、要求上市公司建立薪酬管理制度,合理确定董事、高级管理人员的薪酬结构和水平。

2、规定董事、高级管理人员薪酬与公司经营业绩、个人业绩相匹配,激励董事、高级管理人员积极为公司创造价值。

3、完善董事、高级管理人员薪酬止付追索等支付机制,鼓励建立递延支付机制。

(三)规范控股股东、实际控制人行为
1、严格限制可能对上市公司产生重大不利影响的同业竞争,强化对非重大不利影响同业竞争的披露要求,增强透明度。

2、进一步完善董事会对关联交易的识别、审议要求。

(四)重视股东回报的稳定性

(五)做好与现行规则的衔接
1、根据《证券法》完善公开征集股东权利的规定

2、根据《上市公司独立董事管理办法》,完善董事会提名委员会、薪酬与考核委员会职责等规定

3、根据《上市公司信息披露管理办法》,完善自愿性信息披露、发布可持续发展报告等规定

(来源:他山咨询)
贝斯哲法律财税事业群
电话:021-64881926
E-mail:tie@bestchoiceco.com
联系地址:
上海市闵行区顾戴路2988号赢嘉广场A座12C
上海市黄浦区黄陂南路700号C栋6F


本篇文章来源于微信公众号: 贝斯哲








