
近日,上海市市场监管局、上海市药品监管局联合制定出台了《上海市化妆品行业广告宣称合规指引》,为促进行业健康规范发展提供了技术指导。而作为承载产品重要信息的化妆品标签,也在通过自己特有的方式向消费者推销介绍着产品。因此,化妆品标签和化妆品广告宣称之间有着极为紧密的联系,但是又不能将化妆品广告和化妆品标签完全等同。
下面,小编将就两者的异同以及进口普通化妆品备案中标签项常见的问题为大家做一个详细介绍:
化妆品标签是指产品销售包装上用以辨识说明产品基本信息、属性特征和安全警示等的文字、符号、数字、图案等标识,以及附有标识信息的包装容器、包装盒和说明书。
化妆品广告是指化妆品生产经营者(包括在经营服务中使用化妆品的经营主体)通过一定的媒介和形式推销自己生产或者经营的化妆品的商业行为。
相较于化妆品广告,化妆品标签的内容“小”而“全”,根据《化妆品标签管理办法》的要求,化妆品中文标签应当至少包括以下内容:
(二)注册人、备案人的名称、地址,注册人或者备案人为境外企业的,应当同时标注境内责任人的名称、地址;
(三)生产企业的名称、地址,国产化妆品应当同时标注生产企业生产许可证编号;
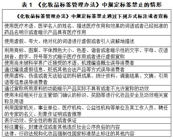
(十)法律、行政法规和强制性国家标准规定应当标注的其他内容。
具有包装盒的产品,还应当同时在直接接触内容物的包装容器上标注产品中文名称和使用期限。
从上述要求可以看出,化妆品标签在对产品的宣传方面有“底线”要求,也即化妆品标签应当是一品一标,且应包含法规必须要求的相关内容,可以说化妆品标签是所搭载产品的法定名片。
而化妆品广告的宣称可以不限于《化妆品标签管理办法》的内容,也不限于一品一标,一个产品可以发布多个不同内容的广告,多系列产品可以共享一则广告。因此,从这个角度来看,化妆品标签内容可能与广告宣称内容不完全一致。
化妆品标签与广告宣传的基本原则本质上是一致的,都需要基于产品的特性,实事求是的向消费者传递产品的相关信息。
在《广告法》和《化妆品标签管理办法》中分别明确了广告和标签中禁止标注或宣称的内容:


在最新发布的《上海市化妆品行业广告宣传合规指引》中对市场监管部门在化妆品广告监测、监管执法中发现的违法较为集中的问题,包括广告导向问题、绝对化用语问题、数据宣称问题、使用医疗用语问题、功效演示问题、广告代言问题、虚假夸大问题等,提出了具体合规要求。
从上述规定中不难看出,两者对于产品宣传的管理并无本质上的区别。结合广告活动特征,化妆品广告允许企业根据化妆品功效宣称的释义说明和宣称指引,对功能及其效果作一定解释和说明,以满足化妆品广告多样化创意需求。
为了帮助化妆品备案人更好地理解标签管理的相关要求,小编还整理了化妆品备案检查中发现的标签方面的高频问题,汇编成“错题本”,希望能帮助企业进一步提升备案合规水平。
案例:产品标签中部分内容未在标签样稿中载明,如贮存条件等。
依据:《化妆品注册备案资料管理规定》第三十二条第(三)项:上传图片的标签内容和说明书内容不得超出产品标签样稿载明的内容。
依据:(1)《化妆品监督管理条例》第三十五条:进口化妆品可以直接使用中文标签,也可以加贴中文标签;加贴中文标签的,中文标签内容应当与原标签内容一致。(2)《化妆品标签管理办法》第六条:加贴中文标签的,中文标签有关产品安全、功效宣称的内容应当与原标签相关内容对应一致。
3.产品原包装中原料的使用目的与申报配方中填报该原料的使用目的不一致。
案例:标签样稿中宣称“添加姜根提取物(抗皱成分)”与申报配方中姜(ZINGIBER OFFICINALE)根提取物的使用目的不一致。
依据:《化妆品注册备案资料管理规定》第二十九条:应当根据原料在产品中的实际作用标注主要使用目的。

依据:《化妆品注册备案资料管理规定》第三十二条:普通化妆品办理备案时、特殊化妆品上市前,注册人、备案人或者境内责任人应当上传产品销售包装的标签图片。
5.产品标签中宣称原料、量化指标、适用敏感肌肤等,未在“其他特别宣称”项中勾选相应的选项。
-产品中文标签中宣称“整日持妆粉饼”、原销售包装中宣称“24小时持妆粉饼”,未勾选“宣称量化指标的(时间、统计数据等)”。
-产品销售包装及标签样稿中宣称“*精华,指配方中成分“药用芍药花提取物”,未勾选“特定宣称(原料功效)”。
依据:《化妆品注册备案资料管理规定》第三十一条:注册人、备案人或者境内责任人应当逐项填写《产品标签样稿》。
案例:企业将原包装的翻译内容写在产品标签样稿中,或是将与产品无关的相关解释信息填写在样稿中。
依据:《化妆品注册备案资料管理规定》第三十一条:注册人、备案人或者境内责任人应当逐项填写《产品标签样稿》。
案例:产品标签中宣称“无色素、不含防腐剂、不含酒精”等,涉嫌贬低其他竞品。
依据:《化妆品标签管理办法》第十九条(五):通过编造虚假信息、贬低其他合法产品等方式误导消费者。
(来源:上海器审)
贝斯哲法律财税事业群
电话:021-64881926
E-mail:main@bestchoiceco.com
联系地址:
上海市闵行区顾戴路2988号赢嘉广场A座12C
上海市静安区万航渡路778号金融街静安中心2号楼1002单元


原文始发于微信公众号(贝斯哲):化妆品广告和化妆品标签异同知多少?丨贝斯哲